Μετάβαση στο περιεχόμενο
Δήμος Κοζάνης
Γραμμή του Δημότη:
24610 34000
Σύνδεση
EN
EL
ΑΡΧΙΚΗ
Ο ΔΗΜΟΣ
Δημοτική Αρχή
Οργανωτική Δομή
Νομικά Πρόσωπα
Δημοτικές Ενότητες
Συμπαραστάτης του Δημότη και της Επιχείρησης
Στρατηγικός Σχεδιασμός Δήμου
Έργα ΕΣΠΑ
Επιχειρησιακό Σχέδιο Στρατηγικής Βιώσιμης Αστικής Ανάπτυξης
Σχέδιο Βιώσιμης Αστικής Κινητικότητας
Στρατηγικό Σχέδιο “Κοζάνη - Έξυπνη Πόλη”
Πρόταση για μια Δίκαιη Αναπτυξιακή Μετάβαση
Σχέδιο Φόρτισης Ηλεκτρικών Οχημάτων
Η Ισότητα των Φύλων στο Δήμο Κοζάνης
Ο ΤΟΠΟΣ ΜΑΣ
Η Κοζάνη
Η Ιστορία της Κοζάνης
Αρωματικά Φυτά
Κρόκος Κοζάνης
Φωτογραφίες και Βίντεο
Χάρτες
e-ΥΠΗΡΕΣΙΕΣ
Ανοιχτή Διακυβέρνηση
Γεωγραφικό Πληροφοριακό Σύστημα (GIS)
Ηλεκτρονικές Πληρωμές
Ασύρματο Δίκτυο WiFi
Ζωντανές Μεταδόσεις
ΠΟΛΙΤΙΣΜΟΣ
Εκδηλώσεις
Κοβεντάρειος Δημοτική Βιβλιοθήκη
Δημοτικό Περιφερειακό Θέατρο Κοζάνης (ΔΗ.ΠΕ.ΘΕ)
Μουσική Παιδεία
Φιλαρμονική Δήμου Κοζάνης Πανδώρα
Αθλητισμός
Απο τη Μικρά Ασία, τον Πόντο και την Ανατολική θράκη στη Δυτική Μακεδονία, 1922-2022
ΕΠΙΚΟΙΝΩΝΙΑ
↑
ΑΡΧΙΚΗ
/
Ο ΔΗΜΟΣ
/
Οργανωτική Δομή
/
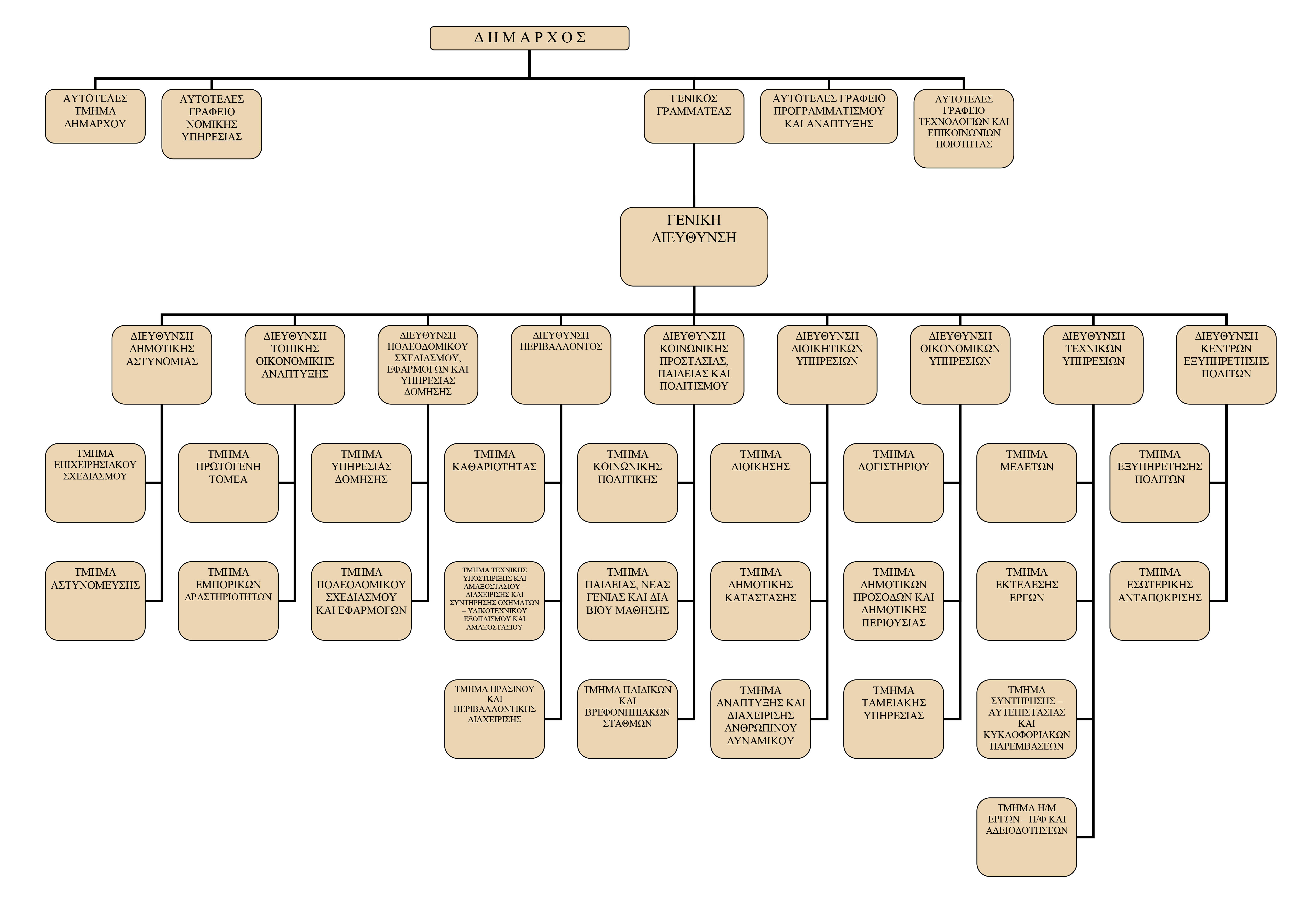
Οργανόγραμμα
/
Οργανισμός Εσωτερικής Υπηρεσίας
Οργανόγραμμα